就业服务
热点新闻
2024年06月18日
2023年6月14日下午7时,为欢送2024届毕业生,增进师生友谊、...
最新公告
2024-06-13
经个人申请、现场述职答辩、评委会商议,现将"小齿轮"新媒体...
就业信息

江苏常发集团2020届校园招聘启事

发布时间:2019-09-30    作者:      来源:       浏览次数:     打印


青春常在,随梦出发

江苏常发集团2020届校园招聘启事

一、集团简介

江苏常发集团是一家以农业装备、制冷器材、热管理技术、直升机传动系统、房地产为主的大型多元化产业集团,总部常发大厦坐落于常州市武进区,集团下辖江苏常发农业装备股份有限公司、常州常发制冷科技有限公司、常州恒创热管理有限公司、常州华创航空科技有限公司、江苏常发地产集团有限公司等现有员工近10000人,各类专业技术人员1500余人近些年来,集团保持了持续稳健发展的良好势头在未来几年的发展中,常发集团将继续以市场为导向,以研发为龙头,以质量为基础,不断提升技术和质量,提升产品附加值,并通过建立自主营销的国际网络,与国际大集团在同一平台上竞争

集团所获部分荣誉:“国家认定企业技术中心”、“中国内燃机行业排头兵企业”、“江苏省重点培育和发展的知名品牌”、“江苏省创新型企业”、“江苏省农业装备工程技术研究中心”、“江苏省认定工业设计中心”。

二、招聘计划

  1、专项人才培养计划

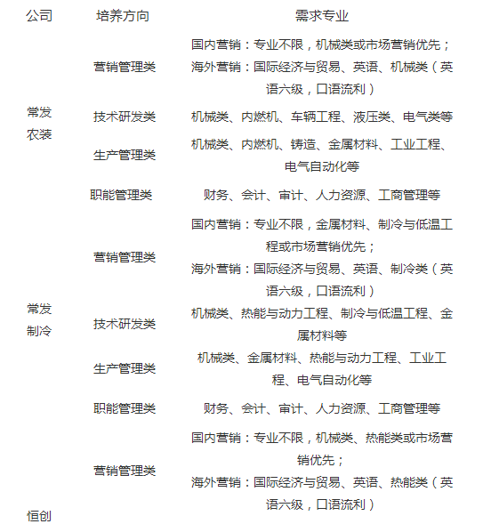
2、具体岗位需求

 

三、应聘流程与方式

1、应聘流程

      网申  宣讲会  初试  复试  终面  录用通知  体检  签约  入职

2、应聘方式

    本次校园招聘只接收在线投递简历,简历投递地址链接为:http://xym.51job.com/wechat/vuectmjobs/#/index?id=fb6bfede-b451-434f-95a6-feffc977ed8e,如需了解更多本次校园招聘信息,可关注微信公众号“常发集团招聘”或登录网址: http://campus.51job.com/changfa2020/

  • 宣讲时间:2019-10-08 19:00-21:00(周二)
  • 宣讲学校:8455新葡萄娱集团am
  • 宣讲城市:湖南省 - 长沙市
  • 宣讲地址:8455新葡萄娱集团am校本部科教南楼 503

四、薪资福利

月薪范围:本科生8000-9000元/月;硕士生10000-12000元/月。

    利:

1、按规定缴纳养老保险、医疗保险、失业保险、生育保险、工伤保险以及住房公积金

2提供员工宿舍(空调,宽带网络,独立卫生间和阳台)、免费班车等福利

3享受员工生日(蛋糕券)、中国传统节日(购物卡)相关福利

4提供包括启航培训、在职培训等在内的科学完整的培训体系,以及广阔的职业发展平台

5对企业引进列入区政府当年度《高层次紧缺人才需求目录》的211工程”院校硕士研究生、全日制普通高校理工科类硕士研究生,可享受6万元生活费补贴和8万元购房补贴。(以当地政府政策为准)

五、联系方式

地址:江苏省常州市武进区延政中路常发大厦25层人力资源中心

邮编:213161

联系人:王女士     联系电话:0519-81680819/13407582789

邮箱:xyzp_cfhr@changfa.com

官网www.changfa.com

 

 



分享到:61.4K